齐家网 > 资讯 > 装修头条 > 装修达人 > 正文

【烩设计+金浦绘】情境化软装全案实战研修班邀请函0

2019-04-13 03:54:32

『情境化软装全案顶级实战培训』第11期邀请您2019年4月23日—4月27日课程内容概述  课程持续升级:新增-金螳螂总部参观学习,为学员提供专业讲解,使充分学习一流大公司的作战方式,提升自身方案落地;新增-4月12日前报名的学员获得10G烩设计独家课程预习资料优盘。1、苏州金浦9号实地摆场,20

『情境化软装全案顶级实战培训』

第11期邀请您

2019年4月23日—4月27日

课程内容概述

课程持续升级:

新增-金螳螂总部参观学习,为学员提供专业讲解,使充分学习一流大公司的作战方式提升自身方案落地;

新增-4月12日前报名的学员获得10G烩设计独家课程预习资料优盘。

1、苏州金浦9号实地摆场,2000㎡设计师专用展厅,特供课程学员使用;

2、邀请清华大学美术学院博士-王焱、金螳螂软装分院院长-姚伟勤、Studio HBA设计资源总监-赵妍、飞利浦照明设计与应用经理-顾玲玲、Knoll中国区总经理(资深材料专家)-黄玲组成业界最强大的师资阵容;

3、以利益相关者分析、用户画像、关键触点分析以及构建服务蓝图等方式,进行『情境化客户分析』,精准把握客户需求;

4、以色彩情感、形态语义、材质肌理以及图案象征为维度,确立『情境化软装主题』;

5、以家具配置、软装色彩、以及综合材料运用等实现软装方案设计的『情境化空间表达』;

6、以角色扮演、功能空间优化、人机工程学优化、空间摆场实施『情境化软装现场落定』;

7、『金螳螂总部参观学习。

8、学员可免费使用烩设计『全球顶级软装资料库』,共享全球软装资源与渠道;

9、培训合格的学员将被授予中国软装设计研究中心颁发的『软装设计师证书』。

(往期培训学员合影)

(往期培训实景图)

顶级授课团队

一、课程详细安排

特色:情境化摆场练习

(金螳螂软装设计分院-姚院长手把手摆场教学-培训实景照)

摆场课程地点位于金浦9号设计园区,园区内精心规划的2000㎡设计展厅,陈设各类家具、内饰,特供烩设计软装实战课程学员摆场使用。

园区实景图

学员在前期方案设计的基础上,进行优化和分组摆场练习。进一步强化方案落地的细节把控。老师点对点分析点评,手把手提升摆场能力。

↑摆场课展厅实景图

↑展厅现场家具素材 实景图

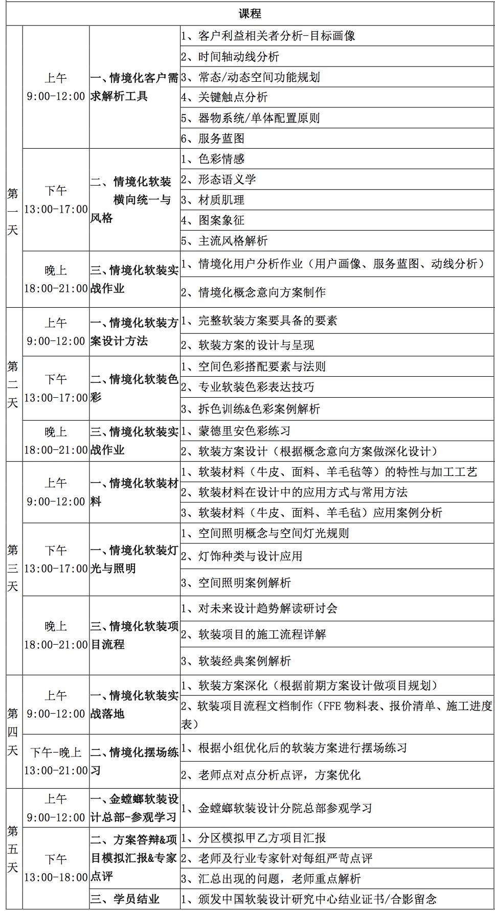
第一天(4月23日)

上午:

一、情境化客户需求解析

1、客户相关利益者分析:重要性;影响力;参与度;兴趣爱好...

空间整体环境/陈设艺术/材质风格/个性偏好/意境体验/风水文化皆与由各个利益相关者组成的客户群体相关。

2、时间轴动线分析:一年四季:春夏秋冬;工作日/休息日

时间不同,动线不同。

3、常态/动态空间功能规划:常态空间;动态空间

常态空间与动态空间相互区别,又相互依存,设计时需因时而生,顺情而动。

4、关键触点分析:高频;脉冲;低频;永不

根据不同情况,梳理出软装设计的关键点。

5、器物系统/单体配置原则

根据不同的客户特征,参考动线分析与空间规划,设定不同的配置原则。

6、服务蓝图

服务蓝图,作为整个软装项目客户分析的成果,下一步软装方案设计的起点和评价标准。

下午:

二、情境化软装横向统一与风格

1、色彩情感

色彩本身是一种客观的存在,但是一旦它被人们感知到,就会与以往的记忆及经验融合,产生联想,从而形成一系列的色彩情感反应。

2、形态语义

(1)形状:产品固有的;

(2)姿态:被摆放的。

由于长期的文化积淀,形态还会传达出一定的意义和情感。

3、材质肌理

(1)材质:材料本身的质地;

(2)肌理,指材料表面的纹理。

不同的材料肌理会给人们带来不同的视觉/触觉体验和心理感受。

4、图案象征

图案大都以神话传说、民间典故等为题材,通过比拟、借喻、象征、谐音、寓意等手法,借助动物、植物、自然现象等图形表达人们对于平安、和谐、幸福生活的向往。虽然图案是一种平面化的表达,但由于其所占据的位置于面积比例,会成为整个软装空间的解题之眼。

5、主流风格解析(新中式、欧式、现代等)

风格是各种软装要素集合在一起,逐渐形成的倾向性表达,有利于人们在交流过程中便捷的沟通想法。此一环节,意在通过对大家熟知风格的解析,理解不同的软装要素。

晚上:

三、情境化软装实战作业

1、情境化用户分析作业(保密)

2、情境化概念意向方案(保密)

第二天(4月24日)

上午:

一、情境化软装方案设计方法

1、完整软装方案要具备的要素(保密)

2、软装方案的设计与呈现(保密)

下午:

二、情境化软装色彩

1、空间色彩搭配要素与法则

2、专业软装色彩表达技巧

3、色彩案例解析与拆色训练

晚上:

三、情境化软装实战作业

1、色彩练习:烩设计独创蒙德里安色彩练习,结合白天所学知识,提升色彩的感知度为软装方案做准备。

(第10期培训实景图)

2、软装方案设计

第三天(4月25日)

上午:

一、情境化软装材料

1、软装材料(牛皮、面料、羊毛毡等)材料特性解读与加工工艺

2、软装材料在设计中的应用方式与常用方法

3、软装材料综合运用的案例

(往期培训实景图)

下午:

二、情境化软装灯光与照明

1、空间照明概念与空间灯光规则

2、灯饰种类与设计应用

3、空间照明案例解析

晚上:

三、情境化软装项目流程

1、对未来设计趋势解读研讨会

2、软装项目的施工流程详解(保密)

(1)FFE物料表

(2)实施进度表

(往期培训实景图)

3、软装经典案例解析(保密)

第四天(4月26日)

上午:

一、情境化软装实战落地

(往期培训实景图)

1、软装方案深化(保密)

2、软装项目相关文档制作基础(保密)

下午-晚上:

二、情境化摆场练习(1)

(姚院长手把手进行摆场教学)

(学员积极摆场中)

(学员摆场实景图)

第五天(4月27日)

上午:

一、金螳螂苏州软装设计分院总部-参观学习

下午:

二、方案答辩&项目模拟汇报&专家点评

1、分区模拟甲乙方项目汇报

(往期培训实景图)

2、老师及行业转接针对每组严苛点评

3、汇总出现的问题,老师重点解析

(金螳螂软装设计分院-姚院长/清华大学美术学院博士-王教授对学员作品点评)

三、学员结业

1、颁发奖品和中国软装设计研究中心结业证书

2、学员感言:

徐同学:烩设计的老师们辛苦啦!乘兴而来,载只而归!祝烩设计越办越红火,学员满天下!理论是基础,实践是真理,烩设计则是两者的结合,五星好评!(哈哈哈,徐同学还是很有文采的呀,本人更是可爱的很)

赵同学:烩设计让我成长很多,从上次5月份参加我们软装课程开始,让我更有信心走入这个工作。本来刚踏入软装行业,自己还是有很多困惑。12月又来参加课程,经过烩设计的教学,让我认识了很多朋友,对工作起到了互动的作用。很感恩烩设计把我们组到一起。(小赵同学,明明可以靠颜值吃饭偏偏还这么努力)

张同学(长春妹纸):首先感谢烩设计给我提供这么棒的专业知识,辛苦各位老师了!其次希望烩设计把授课地点增加到东北长春?,再次鼓掌!90度弯腰!加油!(张同学真的是超级可爱又好学的长春妹纸啦)

3、烩设计感言:经过多年努力,我们完成软装培训课程的闭环建设,软装大潮,汹涌澎湃,我们一起前行!

二、费用标准与说明

费用说明

总费用:6180元(食宿自理)4月1日前享早鸟价5380元/人

组团优惠:-2人报名:5880元/人

-3人报名:5680元/人

-5人报名:5380元/人

付款方式(三选一)

1.对公转账

公司:无锡亿和文化发展有限公司

银行:工行蠡园开发区支行

帐号:1103023309200628846

2.支付宝

账号: jingchenxiaopu@hotmail.com

姓名:浦庆琳

三、时间与地点

时间

2019年4月23日-4月27日(5天4晚)

地点

苏州金浦9号设计园区(江苏省苏州市吴中区金浦路9号)

四、组织机构

主办单位

中国软装设计研究中心

烩设计

金浦九号设计小镇

五、联系方式

联系方式

张老师166 2115 6495 (同微信)

高老师 136 7165 6249 (同微信)

扫码加张老师微信

六、资料

独家资料

4月12日前报名者,获得烩设计『独家课程预习资料』,享用烩设计全球顶级资料库』,部分资料如下:

这是一堂软装经理、软装设计师都在听的课,名额有限!欲报从速!!

↓↓↓ 点击烩设计,直达报名链接

 

什么,装修还用自己的钱?!齐家装修分期,超低年利率3.55%起,最高可贷100万。立即申请享受优惠

已有0条评论

根据该面积估算半包报价为 :

65610.1

因选择的材料品牌、施工工艺及实际工程量的不同,报价会有差异,具体报价还以装修公司上门实地量房后计算的报价为准,立即精准报价

报名获取更多优惠

活动亮点

免费热线:400-660-7700

我已阅读并且同意齐家网的 用户协议

立即报名

您好,90天内您装修开工的最佳吉日是:

2015年11月14日 星期六 十月 初三

【乙未年 丁亥月 甲午日 】

若当天您无法开工,2015年11月20日 星期五 十月初九【乙未年 丁亥月 庚子日】也是您装修开工的吉日。

结果已同步发送到您手机,齐家网,帮助用户轻松实现装修,感谢您的使用。

星座匹配装修风格:

白羊座 更适合于“现代简约” 装修风格

喜欢出风头的羊儿不太希望自己的家居风格与他人一致。后现代风格强调建筑及室内装潢应具有历史的延续性,但又不拘泥于传统的逻辑思维方式,使得整个家居环境时髦又不失品味。白羊比较喜欢在家中接待友人,这种装修风格能让白羊在接待友人时面子十足。

可参考如下更多“现代简约”风格装修案例图 更多

恭喜您,报名成功!